Jika ingin membaca kisah cinta CORINA – 40M Band SSB Exciter pada tulisan sebelumnya :).
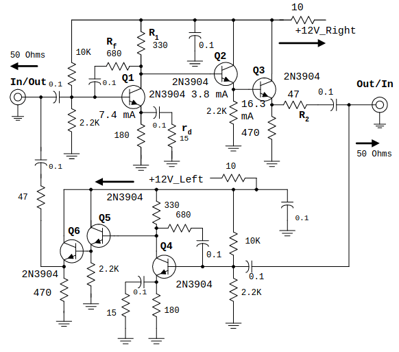
Saat pertama kali, digunakan rangkaian TIA (Termination Insensitive Amplifier) dari UBITX v6. Penguatan yang terjadi adalah sekitar 15dB. Yach cukup 1 blok TIA saja sebelum IF xtall filter. Jika menambahkan sebuah TIA lagi sesudah IF akan terjadi overload pada audio amplifier.
Bagaimana kalau merubah gain TIA dari 15dB ke 22dB?. (Kenapa tidak ke 24dB sekalian. Yach stok resistor saya tidak tersedia untuk itu hehe). Hasil mengembirakan. Ada peningkatan amplitudo modulasi yang terdengar tanpa terjadi overload di bagian audio amplifier.
Digunakan rangkaian asli dari Wes Hayward pada bahasan TIA (file pdf).Berikut tabel kombinasi resistor saya tampilkan.


Kombinasi resistor untuk gain pada TIA yang diinginkan. Karena memilih gain 22,6dB, maka kombinasi R1=470, Rf=1500, dan Rd=10.
Halo Mas
Saya lagi meracik modul trx dengan TIA ( 3 transistor z=50 Ohm ) berapa sih requirement output exciter ( sebelum masuk blok linear amplifier ) dlm “dBm” secara umum ? supaya tidak overload atau 3rd harmonic distortion masih dalam batas baik ? Thanks
Halo Mas Indra
Exciter karena pakai “small signal transistor” misal 3904/H10, biasanya berkisar 100mW-150mW. Atau sekitar 20dBm. Kategori Exciter cukup dengan output sebesar itu.
Blok Linear amplifier biasanya bervariasi untuk input yg diperlukan. Jika didesain untuk exciter di atas, maka dalam blok linear amplifer akan ada bagian driver (misal BD139), & final (IRF510) dengan output sekitar 5W. Jika ingin output daya lebih, maka ada mosfet akhir (IRFP250 mode push pull).
Memakai attenuator pada input Linear amplifier adalah baik. Terlebih jika overload terjadi.
Thanks Mas.
Pada Corina atau typical bitx atau ubitx, setelah BPF ada Buffer sebelum ke PA atau Linear Amplifier. Saya asumsikan buffer ini merupakan bagian dari exciter.
Apakah keluaran dari buffer ini bisa sd 20dBm ya Mas, saya ragu ?
Kalau mundur, output dari mixer terakhir kisaran -20dBm, masuk BPF -2dBm , buffer gain anggap 10 sd 20 dBm maka total output exciter masih kisaran 0dBm atau kurang.
Mohon pencerahan Mas, thanks.
Ok, mungkin bisa pakai 2 tingkat TIA & digunakan buffer transistor C2053. Gain transistor ini 15dB & output bisa sampai150mW.
Klik untuk mengakses 2SC2053.pdf
Jika gain kebesaran, tiap tingkat bisa diberi attenuator.